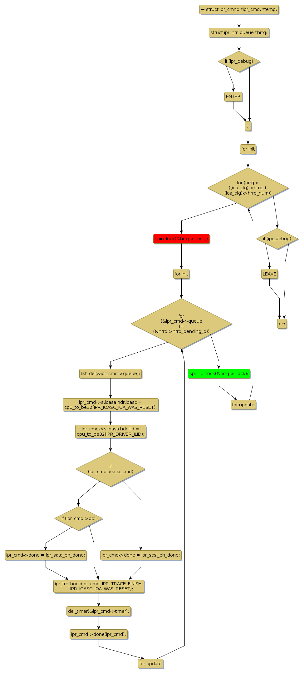
Instance Verification Kit (IVK)
spin lock @ [31082+24+/linux-3.19-rc1/drivers/scsi/ipr.c]
Instance Signature: _lock
|
The Matching Pair Graph:
|
|
Function Name
|
Control Flow Graph (CFG)
|
Events Flow Graph (EFG)
|
Source Correspondence
|
|
ipr_fail_all_ops
|
|
|
[30928+16+/linux-3.19-rc1/drivers/scsi/ipr.c]
|